Murska Sobota: Kako ravnati v primeru neurij s točo, suše ali nesreče na železniških tirih?

| v Lokalno

Suše, toča, nesreče na železniških tirih ... Kako ravnati v primeru katastrof?

Mestna občina Murska Sobota je objavila občinske delne načrte ob neurju s točo in viharjem, v primeru suše in v primeru železniške nesreče.

V katerih primerih se uporabi načrt ob neurju s točo in viharjem?

Občinski delni načrt zaščite in reševanja ob neurju s točo in viharjem je temeljit načrt, izdelan zaradi občasnih neurij, ki prizadenejo Mestno občino Mursko Soboto.

Zaradi neurja s točo in viharjem lahko pride do nastanka naslednjih verižnih nesreč in motenj:

  • nastanek izrednih vremenskih pojavov na objektih in v naravi,
  • poškodovanje stanovanjskih in gospodarskih objektov,
  • zemeljskih plazov, zdrsov, podorov, usadov in udorov,
  • poplav vodotokov,
  • nesreče v prometu,
  • nastanek ekološke nesreče,
  • poškodbe infrastrukture,
  • motenj pri oskrbi prebivalstva s pitno vodo in osnovnimi življenjskimi potrebami,
  • motenj pri oskrbi z elektriko zaradi poškodb infrastrukturnih naprav in napeljav,
  • motenj v telekomunikacijah zaradi poškodb infrastrukturnih naprav in napeljav,
  • zastojev v prometu.

Občinski delni načrt zaščite in reševanja ob neurju s točo in viharjem se uporabi takoj, ko je treba reševati ali zaščititi življenja ali imetje prizadetih na območju Mestne občine Murska Sobota.

Občina ob neurju s točo sodeluje s številnimi organizacijami

Vsakdo, ki opazi, ali izve za nastanek neurja s točo in viharjem, mora o tem takoj obvestiti Regijski center za obveščanje Murska Sobota

Mestna občina Murska Sobota ob neurju s točo in viharjem organizira opazovanje in obveščanje o nevarnosti za nastanek neurja s točo in viharjem. 

Pri obveščanju sodelujejo z Regijskim centrom za obveščanje Murska Sobota, gasilci, policijo, pripadniki Civilne zaščite in drugimi organizacijami.

V primeru, da se neurje s točo in viharjem približuje naselju ter je potrebno takoj začeti z izvajanjem določenih zaščitnih ukrepov, se ogrožene prebivalce opozori na nevarnost z alarmiranjem

Vir: Mestna občina Murska Sobota

Soboška občina v veliki stopnji tveganja kmetijske suše

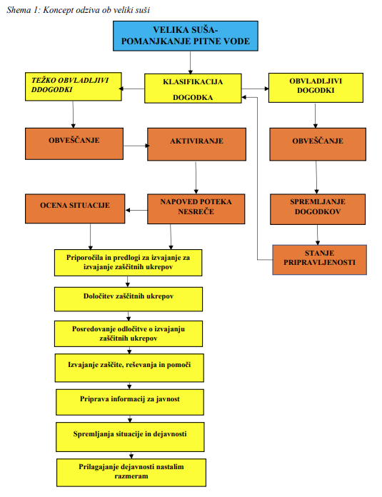
Občinski delni načrt zaščite in reševanja zaradi suše v Mestni občini Murska Sobota predvideva ukrepanje v primeru suše, ki prizadene področje enega ali več območij Mestne občine Murska Sobota.

Mestna občina Murska Sobota se nahaja v veliki stopnji tveganja kmetijske suše. Suša največ škode povzroča v kmetijstvu.

S predpostavko, da bo prišlo do pomanjkanja pitne vode, se bodo posledice pokazale predvsem s tem, da bo prišlo do:

  • ogrožanja zdravja ljudi in živali,
  • gospodarske škode,
  • povečane požarne ogroženosti,
  • vzrokov za nastanek novih vrst nesreč.

Temeljni načrt Mestne občine Murska Sobota je izdelan za ukrepanje, delo in obvladovanje posledic, ki jih povzroči hudo pomanjkanje pitne vode v Mestni občini na osnovi ocene ogroženosti.

Kdo lahko izda ugotovitev o pomanjkanju pitne vode?

Pomanjkanje pitne vode lahko prizadene večji del Mestne občine ali samo njene posamezne dele. 

Štab Civilne zaščite Mestne občine Murska Sobota se vključi v delo, ko javne službe ali lokalne skupnosti same ne zmorejo več zagotavljati zadostne pomoči.

Ugotovitev o pomanjkanju pitne vode izda upravljavec sistema (Vodovod sistema B), ali pristojne zdravstvene ustanove, inšpektorat (v primeru, ko gre za onesnaženo vodo), občine ali posamezni občani

Vir: Mestna občina Murska Sobota

V primeru železniške nesreče so posledice katastrofalne

Mestna občina Murska Sobota je objavila tudi občinski delni načrt zaščite in reševanja ob železniški nesreči.

Po ocenah iz nacionalnega programa razvoja Slovenske železniške infrastrukture je varnost na železnici 24-krat večja kot v cestnem prometu, vendar pa so posledice, ko se nesreča zgodi, katastrofalne.

Ob železniški nesreči na dvotirni progi se pri izvajanju zaščite in reševanja lahko drugi, nepoškodovani tir proge, uporabi za prevoz reševalnih vozil, sil in sredstev za zaščito, reševanje in pomoč.

Skozi Mursko Soboto dnevno do 27 vlakov

Hrbtenico slovenskega železniškega sistema predstavlja os Maribor-Koper. Najbolj obremenjen odsek pomurskega železniškega križa je proga Ormož-Ljutomer, po kateri pelje dnevno do 30 vlakov in proga Murska Sobota-Hodoš, po kateri pelje dnevno do 27 vlakov.

Na območju Mestne občine Murska Sobota poteka glavna železniška proga Ormož-Hodoš-državna meja. Je enotirna proga z dolžino 69,2 kilometra.

V soboški občini železniška proga na relativno ugodnem terenu

Za železniško nesrečo je značilno, da:

  • se običajno zgodi brez opozorila in nepričakovano,
  • je lahko veliko mrtvih in ranjenih,
  • pritegne pozornost medijev,
  • povzroča psihološke težave pri preživelih ter pri reševalcih in svojcih.

V Mestni občini Murska Sobota železniška proga poteka po relativno ugodnem terenu (ravnina, ni mostov, viaduktov in predorov).

Na območju Mestne občine Murska Sobota poteka železniška proga, kjer bi lahko prišlo do potresa VII. stopnje po Evropski makroseizmični lestvici

Ob rušilnem potresu lahko pride do poškodovanja železniških tirov, mostovnih konstrukcij ali pa plazenja z bregov na tire. 

Vir: Mestna občina Murska Sobota

Preberite še

Komentarji

Bakec

Naslov je pa zmagovalen…

Tanja Flaškon

moj dojebač dejan svinsko glavi se je cepio
sedaj se mu pa ne digne več
Koga na občini naj obvestim

Svetovalna služba

Za vse, ka vas zanimle, se obrnite na strokovnega sodelavca svetovalne službe -
točneje na D. Fuknjenca, MS, sicer vodjo službe za komunikacijo z javnostjo na
Sobotainfo

čarni vrag

S čim se vse ne bavijo naši občinari. Ali pa je to piso D. Fuknjenec?

realnooo

kiri clanek

iPhone_14

Če leti toča zemi iPhone pa snemaj!

realnooo

pa poslji na sobotainfo, ka iz tvoje slike napisejo cejlo NAPIHNJENO zgodbo.

Komentarji

Bakec

Naslov je pa zmagovalen…

Tanja Flaškon

moj dojebač dejan svinsko glavi se je cepio
sedaj se mu pa ne digne več
Koga na občini naj obvestim

Svetovalna služba

Za vse, ka vas zanimle, se obrnite na strokovnega sodelavca svetovalne službe -
točneje na D. Fuknjenca, MS, sicer vodjo službe za komunikacijo z javnostjo na
Sobotainfo

čarni vrag

S čim se vse ne bavijo naši občinari. Ali pa je to piso D. Fuknjenec?

realnooo

kiri clanek

iPhone_14

Če leti toča zemi iPhone pa snemaj!

realnooo

pa poslji na sobotainfo, ka iz tvoje slike napisejo cejlo NAPIHNJENO zgodbo.

Lokalno

Vse v Lokalno

Šport

Vse v Šport

Kronika

Vse v Kronika

Politika

Gospodarstvo

Slovenija

Scena

Svet

Vse v Svet

Kultura

Vse v Kultura

Forum

Vse teme

Malice

Vsi ponudniki

Mali oglasi

Vsi oglasi